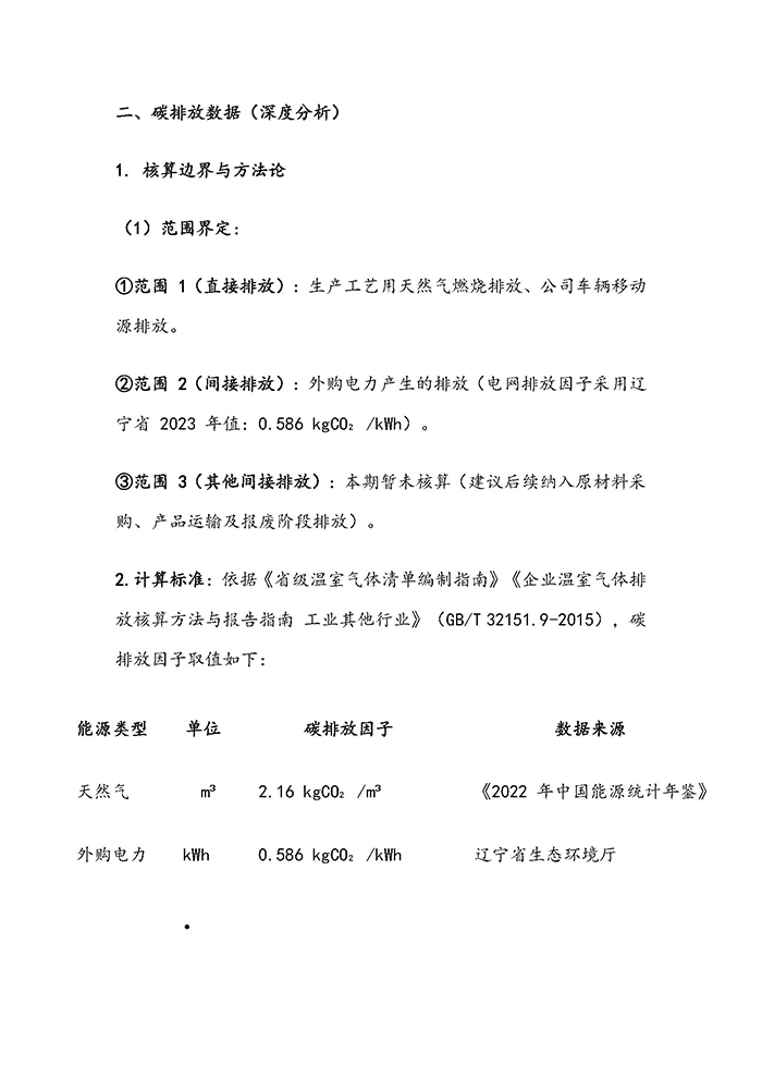
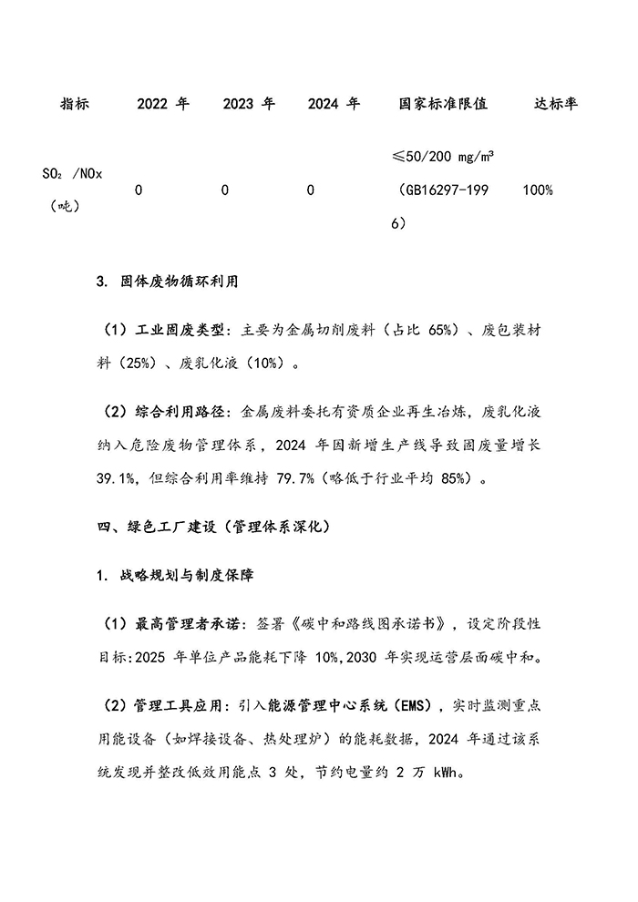
辽宁瑟克赛斯热能科技有限公司
网站首页
关于我们
产品中心
新闻中心
应用领域
荣誉资质
人才招聘
在线留言
联系我们
关于辽宁瑟克赛斯热能科技有限公司碳足迹报告的公示
2025-01-21
践行绿色使命
透明披露碳足迹
辽宁瑟克赛斯
热能科技有限公司2024-2025年度
产品碳足迹报告公示
点击查看全文:
碳足迹报告.pdf
上一篇:
关于辽宁瑟克赛斯热能科技有限公...
下一篇:
不锈钢为何会造成点蚀现象,如何防...
分享到
新浪微博
人人网
豆瓣
腾讯微博
QQ空间