通用banner
您当前的位置 : 首 页 > 资讯动态 > 公司新闻

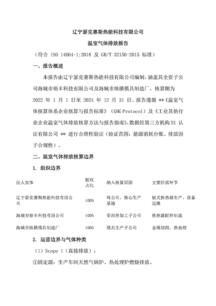
关于辽宁瑟克赛斯热能科技有限公司温室气体排放核查报告的公示

2025-03-25 08:00:14

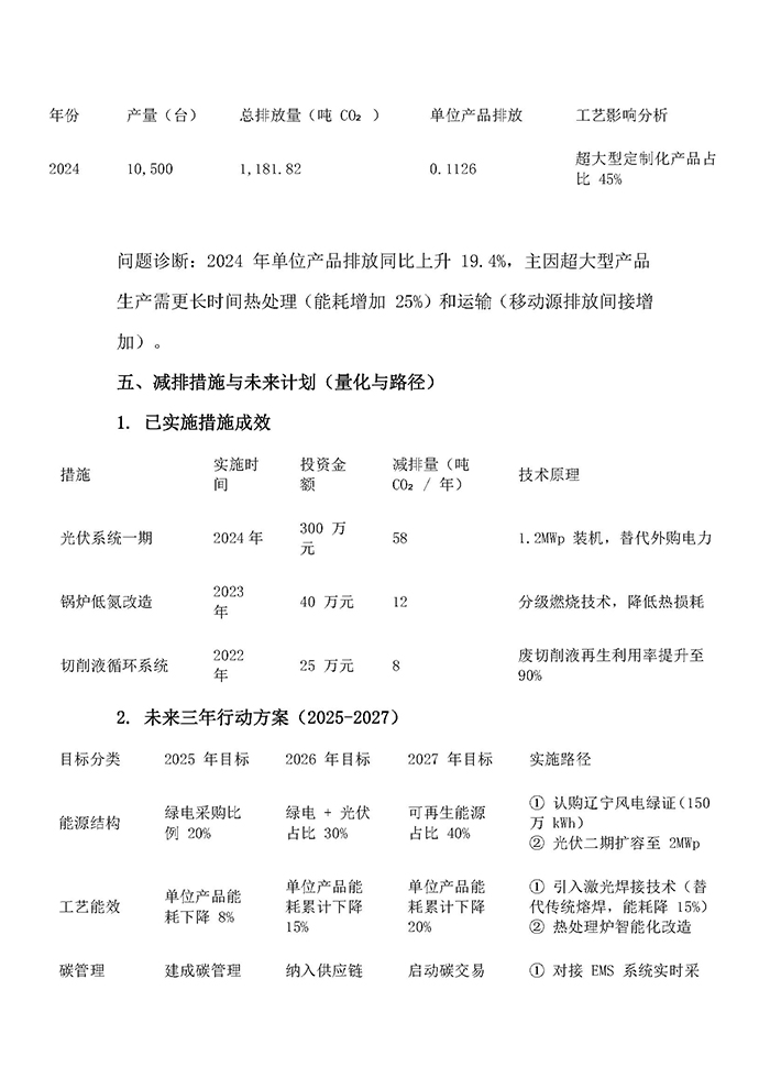
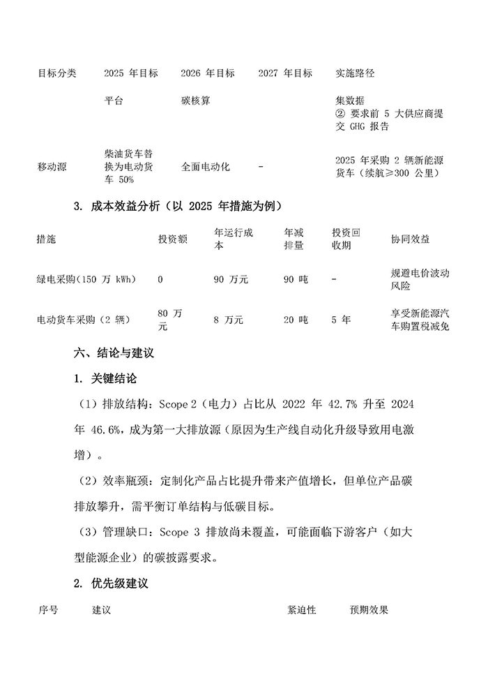
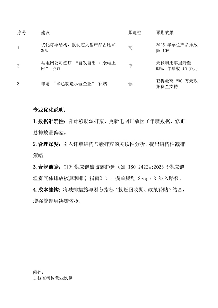
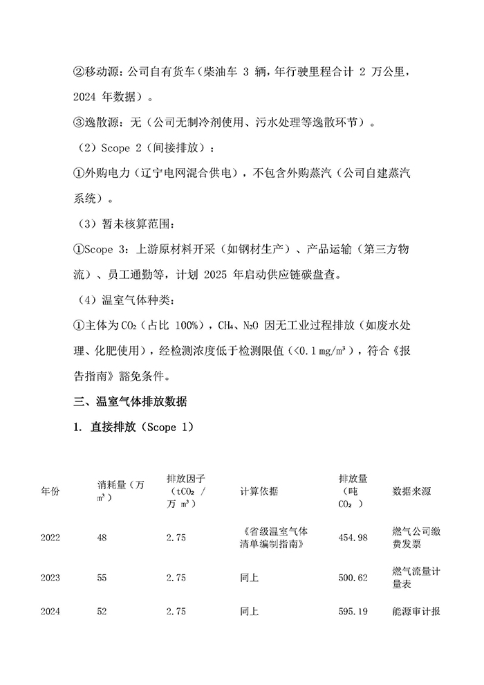
点击查看全文:温室气体排放报告.pdf


标签

最近浏览:

相关产品

相关新闻

通过电话咨询

0412-3814777
辽宁瑟克赛斯热能科技有限公司

地址:辽宁省海城市西柳工业园内

手机:薛经理:15241232555   

邮箱:30025900@qq.com

77.png

网站首页               关于我们              产品中心           

新闻中心               应用领域              荣誉资质

人才招聘               在线留言              联系我们

版权所有: 辽宁瑟克赛斯热能科技有限公司 All rights reserved 备案号:辽ICP备12003254号-3 主要从事于换热机组,板式换热器,供暖板式换热器, 欢迎来电咨询!

服务支持:凯鸿科技

主营区域: 大连 黑龙江 沈阳 唐山 鞍山 北京 河北 内蒙古 山西 山东